许建惠、许玉仙民事公益诉讼案
(检例第28号)
【关键词】
民事公益诉讼 生态环境修复 虚拟治理成本法
【基本案情】
许建惠,男,1962年4月1日生。
许玉仙,女,1965年5月15日生。
2010年上半年至2014年9月,许建惠、许玉仙在江苏省常州市武进区遥观镇东方村租用他人厂房,在无营业执照、无危险废物经营许可证的情况下,擅自从事废树脂桶和废油桶的清洗业务。洗桶产生的废水通过排污沟排向无防渗漏措施的露天污水池,产生的残渣被堆放在污水池周围。
2014年9月1日,公安机关在许建惠、许玉仙洗桶现场查获废桶7789只,其中6289只尚未清洗。经鉴定,未清洗的桶及桶内物质均属于危险废物,现场地下水、污水池内废水以及污水池四周堆放的残渣、污水池底部沉积物中均检出铬、锌等多种重金属和总石油烃、氯代烷烃、苯系物等多种有机物。
2015年6月17日,许建惠、许玉仙因犯污染环境罪被常州市武进区人民法院分别判处有期徒刑二年六个月、缓刑四年,有期徒刑二年、缓刑四年,并分别判处罚金。许建惠、许玉仙虽被依法追究刑事责任,但现场尚留存130只未清洗的废桶、残渣、污水和污泥尚未清除,对土壤和地下水持续造成污染。
【诉前程序】
经调查,在常州市民政局登记的三家环保类社会组织,均不符合法律对提起公益诉讼主体要求的相关规定,不能作为原告向常州市中级人民法院提起环境民事公益诉讼。
【诉讼过程】
2015年12月21日,常州市人民检察院以公益诉讼人身份,向常州市中级人民法院提起民事公益诉讼,诉求:1.判令二被告依法及时处置场地内遗留的危险废物,消除危险;2.判令二被告依法及时修复被污染的土壤,恢复原状;3.判令二被告依法赔偿场地排污对环境影响的修复费用,以虚拟治理成本30万元为基数,根据该区域环境敏感程度以4.5-6倍计算赔偿数额。常州市人民检察院认为:
一、许建惠、许玉仙非法洗桶行为造成了严重的环境污染损害后果。现场留存的大量废桶、残渣,污水池里的废水、污泥,均属于有毒物质,并且仍在对环境造成污染。经检测,污水池下方的地下水、土壤已遭到严重污染。
二、许建惠、许玉仙的行为与环境污染损害后果之间存在因果关系。污水池附近区域的地下水中检测出的污染物与洗桶产生的特征污染物相同,而周边的纺织、塑料和铝制品加工企业等不会产生该系列的特征污染物。
【案件结果】
庭审过程中,公益诉讼人向法院申请由市环保局从常州市环境应急专家库中甄选的环境专家苏衡博士作为专家辅助人,就本案涉及的环境专业性问题发表意见。
2016年4月14日,常州市中级人民法院作出一审判决:
1.被告许建惠、许玉仙于本判决发生法律效力之日起十五日内,将常州市武进区遥观镇东方村洗桶场地内留存的130只废桶、两个污水池中蓄积的污水及池底污泥以及厂区内堆放的残渣委托有处理资质的单位全部清理处置,消除继续污染环境危险。
2.被告许建惠、许玉仙于本判决发生法律效力之日起三十日内,委托有土壤处理资质的单位制定土壤修复方案,提交常州市环保局审核通过后,六十日内实施。
3.被告许建惠、许玉仙赔偿对环境造成的其他损失150万元,该款于判决发生法律效力之日起三十日内支付至常州市环境公益基金专用账户。
一审宣判后,许建惠、许玉仙均未上诉,判决已发生法律效力。
本案的办理得到当地政府、相关行政执法部门以及公益组织的广泛关注和支持,对引导政府完善社会治理,促进环保等行政执法部门加强履职起到了积极作用。本案经20多家媒体直播庭审、跟踪报道,激发了社会公众关注公益诉讼的热情。当地政府将本案作为典型案例,以生效判决文书作为宣教材料,对当地企业开展宣传教育,为进一步推进公益保护工作营造了良好的社会氛围。
【要旨】
1.侵权人因同一行为已经承担行政责任或者刑事责任的,不影响承担民事侵权责任。
2.环境污染导致生态环境损害无法通过恢复工程完全恢复的,恢复成本远远大于其收益的或者缺乏生态环境损害恢复评价指标的,可以参考虚拟治理成本法计算修复费用。
3.专业技术问题,可以引入专家辅助人。专家意见经质证,可以作为认定事实的根据。
【指导意义】
本案是全国人大常委会授权检察机关开展公益诉讼试点工作后全国首例由检察机关提起的民事公益诉讼案件。
1.围绕侵权构成要件,开展调查核实。虽然污染环境侵权案件因果关系适用举证责任倒置原则,但为保证依法准确监督,检察机关仍应充分开展调查核实,查明案件事实。调查核实主要包括以下方面:(1)侵权人实施了污染环境的行为;(2)侵权人的行为已经损害社会公共利益;(3)侵权人实施的污染环境行为与损害结果之间具有关联性。
2.准确定位民事侵权责任,提起公益诉讼。《中华人民共和国侵权责任法》第四条规定,侵权人因同一行为应当承担行政责任或者刑事责任的,不影响依法承担侵权责任。污染环境肇事人、食品药品安全领域侵害众多消费者合法权益等损害社会公共利益的侵权人,因该侵权行为受过行政或刑事处罚,不影响检察机关对该侵权人提起民事公益诉讼。罚款或罚金均不属于民事侵权责任范畴,不能抵销损害社会公共利益的侵权损害赔偿金额。
3.围绕环境污染情况,提出合理诉求。检察机关提起环境民事公益诉讼,应当结合具体案情和相关证据合理确定污染者承担停止侵害、排除妨碍、消除危险、恢复原状、赔礼道歉、赔偿损失等民事责任。检察机关提起环境民事公益诉讼的第一诉求应是停止侵害、排除危险和恢复原状。其中,“恢复原状”应当是在有恢复原状的可能和必要的前提下,要求损害者承担治理污染和修复生态的责任。无法完全恢复或恢复成本远远大于其收益的,可以准许采用替代性修复方式,也可以要求被告承担生态环境修复费用。
4.围绕生态环境修复实际,确定赔偿费用。生态环境修复费用包括制定、实施修复方案的费用和监测、监管等费用。环境污染所致生态环境损害无法通过恢复工程完全恢复的,恢复成本远大于收益的,缺乏生态环境损害恢复评价指标、生态环境修复费用难以确定的,可以参考环境保护部制定的《环境损害鉴定评估推荐方法》,采用虚拟治理成本法计算修复费用,即在虚拟治理成本基数的基础上,根据受污染区域的环境功能敏感程度与对应的敏感系数相乘予以合理确定。
5.围绕专业技术问题,引入专家辅助人。环境民事公益诉讼案件,涉及土壤污染、非法排污、因果关系、环境修复等大量的专业技术问题,检察机关可以通过甄选环境专家协助办案,厘清关键证据中的专业性技术问题。专家辅助人出庭就鉴定人作出的鉴定意见或者就因果关系、生态环境修复方式、生态环境修复费用以及生态环境受到损害至恢复原状期间服务功能的损失等专门性问题,作出说明或提出意见,经质证后可以作为认定事实的根据。
【相关规定】
《中华人民共和国侵权责任法》(2009年12月26日第十一届全国人民代表大会常务委员会第十二次会议通过)
第四条 侵权人因同一行为应当承担行政责任或者刑事责任的,不影响依法承担侵权责任。
因同一行为应当承担侵权责任和行政责任、刑事责任,侵权人的财产不足以支付的,先承担侵权责任。
《中华人民共和国固体废物污染环境防治法》(2013年修正)
第十七条 收集、贮存、运输、利用、处置固体废物的单位和个人,必须采取防扬散、防流失、防渗漏或者其他防止污染环境的措施;不得擅自倾倒、堆放、丢弃、遗撒固体废物。
禁止任何单位或者个人向江河、湖泊、运河、渠道、水库及其最高水位线以下的滩地和岸坡等法律、法规规定禁止倾倒、堆放废弃物的地点倾倒、堆放固体废物。
《最高人民法院关于审理环境民事公益诉讼案件适用法律若干问题的解释》(2014年12月8日最高人民法院审判委员会第1631次会议通过)
第十五条 当事人申请通知有专门知识的人出庭,就鉴定人作出的鉴定意见或者就因果关系、生态环境修复方式、生态环境修复费用以及生态环境受到损害至恢复原状期间服务功能的损失等专门性问题提出意见的,人民法院可以准许。
前款规定的专家意见经质证,可以作为认定事实的根据。
第二十条 原告请求恢复原状的,人民法院可以依法判决被告将生态环境修复到损害发生之前的状态和功能。无法完全修复的,可以准许采用替代性修复方式。
人民法院可以在判决被告修复生态环境的同时,确定被告不履行修复义务时应承担的生态环境修复费用;也可以直接判决被告承担生态环境修复费用。
生态环境修复费用包括制定、实施修复方案的费用和监测、监管等费用。
第二十三条 生态环境修复费用难以确定或者确定具体数额所需鉴定费用明显过高的,人民法院可以结合污染环境、破坏生态的范围和程度、生态环境的稀缺性、生态环境恢复的难易程度、防治污染设备的运行成本、被告因侵害行为所获得的利益以及过错程度等因素,并可以参考负有环境保护监督管理职责的部门的意见、专家意见等,予以合理确定。
《人民检察院提起公益诉讼试点工作实施办法》(2015年12月16日最高人民检察院第十二届检察委员会第四十五次会议通过)
第十四条 经过诉前程序,法律规定的机关和有关组织没有提起民事公益诉讼,或者没有适格主体提起诉讼,社会公共利益仍处于受侵害状态的,人民检察院可以提起民事公益诉讼。
第十七条 人民检察院提起民事公益诉讼应当提交下列材料:
(一)民事公益诉讼起诉书;
(二)被告的行为已经损害社会公共利益的初步证明材料。
《环境损害鉴定评估推荐方法》(第Ⅱ版)
A.2.3 虚拟治理成本法
虚拟治理成本是按照现行的治理技术和水平治理排放到环境中的污染物所需要的支出。虚拟治理成本法适用于环境污染所致生态环境损害无法通过恢复工程完全恢复、恢复成本远远大于其收益或缺乏生态环境损害恢复评价指标的情形。虚拟治理成本法的具体计算方法见《突发环境事件应急处置阶段环境损害评估技术规范》。
《突发环境事件应急处置阶段环境损害评估推荐方法》(即《突发环境事件应急处置阶段环境损害评估技术规范》)
附F 虚拟治理成本法
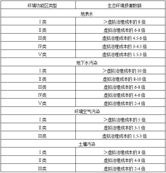
虚拟治理成本是指工业企业或污水处理厂治理等量的排放到环境中的污染物应该花费的成本,即污染物排放量与单位污染物虚拟治理成本的乘积。单位污染物虚拟治理成本是指突发环境事件发生地的工业企业或污水处理厂单位污染物治理平均成本(含固定资产折旧)。在量化生态环境损害时,可以根据受污染影响区域的环境功能敏感程度分别乘以1.5-10的倍数作为环境损害数额的上下限值,确定原则见附表F-1。利用虚拟治理成本法计算得到的环境损害可以作为生态环境损害赔偿的依据。
附表F-1:利用虚拟治理成本法确定生态环境损害数额的原则

注:本表中所指的环境功能区类型以现状功能区为准。

刑事辩护
交通事故
公司法
建设工程
房产纠纷
民商事纠纷
劳动纠纷
金融保险
法律顾问
合同纠纷
川公安备51082302000186号